今天是:
崇德 尚学 敬业 创新

学生工作

学生工作

当前位置: 网站首页 >> 学生工作 >> 正文

【资环社联】五院联合 第一届“知点杯”辩论赛来啦!

   发布时间:2023-04-10         浏览次数:

Part.01

“知点杯”赛事介绍

 

本次“知点杯”辩论赛是由“知点生涯工作室”主办,由水利、文理、工程、艺术、资环五院合办,以“职业生涯规划”为主题,希望能给每一位热爱辩论的同学一个展示自我的舞台,同时期望每一个思想的光芒在NEAU闪耀!

本次辩论赛承办方:

文理学院辩论队

工程学院辩论队

艺术学院辩论队

太阳成集团tyc41183辩论队

水利与土木工程辩论队

文理学院社团联合会

工程学院学生会

艺术学院学生会

太阳成集团tyc41183社团联合会

水利与土木工程学院学生会

Part.02

比赛报名细则

报名时间:

4月10日到15日

选手报名方式:

选手搜索“知点生涯公众号”,关注后回复“报名+学院+姓名”,扫描二维码进入知点杯QQ咨询群。选手可自行组队,或在QQ群中填写组队共享文档,自主选择心仪队友。组好队伍后选出领队加入领队QQ群。

评委报名方式:

评委搜索“知点生涯公众号”或扫描下方二维码,关注公众号后发送“学院+姓名+班级+学号+履历”至公众号对话框中,报名成功人员名单将于4月16日在公众号发布。(本比赛不限制评委参赛,参赛评委不得在比赛前参评比赛,不得参评自己)

参赛对象:

水利、工程、文理、艺术、资环学院20、21、22级全体本科生

 

Part.03

参赛要求

选手要求

1.每支队伍限4-5人(每支队伍最多有一名20级辩手),需设置一名领队与主办方联络,领队需在4.15晚12点前提交队伍报名表至邮箱3092669156@qq.com中。

2.遵循一人一队原则,若一人出现在多份报名表中,则两份报名表均作废处理。

3.每支队伍报名表若多次发送,按照最后一次发送的时间为准。

4.参赛队伍需提前十分钟到场,比赛正式开始后15分钟内四位上场辩手还未到齐,视为恶意弃赛,按相关处罚处理,并判另一方参赛队伍获胜。

评委要求

评委资历需满足以下条件中一条及以上均可报名(半决赛后评委如为在校学生则履历要求为满足以下条件中两条并且其中至少一条带有最佳辩手)

1.省、市级实体赛(网辩赛)冠亚军;

2.不少于16支队伍的网辩赛冠亚军,32支队伍的网辩赛四强,以此类推;

3.世界杯地区赛冠亚军(16队赛区冠亚季军)或联赛杯冠军;

4.三大赛(新国辩、世界杯(非地区赛)、世锦赛)八强;

注:报名表中履历填写应体现出“赛事时间或赛事届数”“赛事名称”“赛事级别(实体赛)/队伍数量(网辩赛)”;

5.承办学院老师。

评委须知

每位评委分别拥有印象票、环节票、决胜票各一票,决胜票不允许平票或弃票。

同时每位评委还拥有一票最佳辩手票(可弃票),每场比赛获得票数最多的人为最佳辩手,若有两位以上同学获得最高票数,该场比赛无最佳辩手。

评委在述票环节需要进行不少于五分钟的述票,并于比赛后12小时内保留述票笔记。 

Part.04

赛事安排

活动时间:

初赛:2023年4月22日及23日

复赛:2023年4月30日

1/4决赛:2023年5月7日

半决赛:2023年5月14日

决赛:2023年5月21日

    (该时间按照16队设置,若队伍数量超出预期则顺延7天)

活动地点:

初赛:教学楼

复赛:教学楼

1/4决赛:水利楼

半决赛:音乐厅

决赛:音乐厅

     (音乐厅比赛公开进行观众招募)

奖项设置:

设置全程最佳辩手一名,冠军团队,亚军团队,四强团队

加分制度:

21级,22级参赛选手及评委(每场四位)及评委助手(每场一位):

初赛D2模块加4分

复赛D2模块加6分

半决赛D2模块加8分

决赛D2模块加10分

20级选手及评委:

初赛人文模块加4分

复赛人文模块加6分

半决赛人文模块加8分

决赛人文模块加10分

各个场次累计加分

所有获奖者及团队均有精美礼品一份

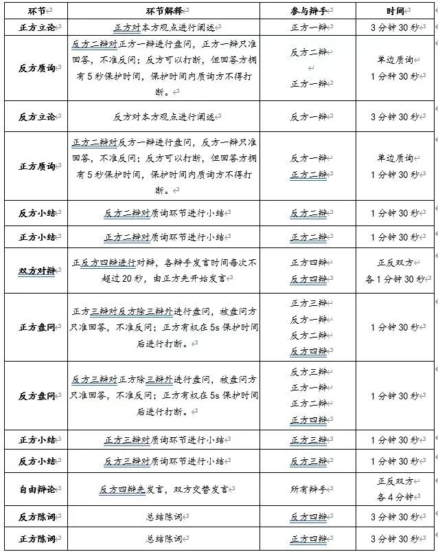
赛制安排:

本比赛为单败淘汰赛,预计共进行初赛、复赛、半决赛、决赛,在四轮内共计15场比赛。