今天是:
崇德 尚学 敬业 创新

就业信息速览

就业信息速览

当前位置: 网站首页 >> 就业信息速览 >> 正文

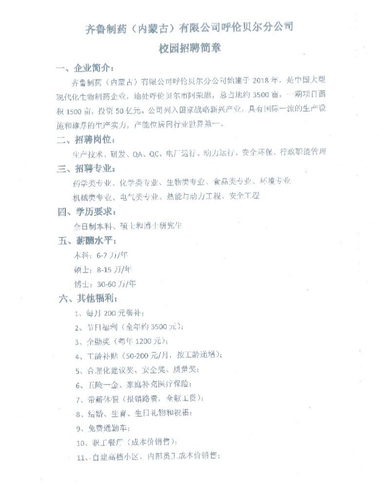
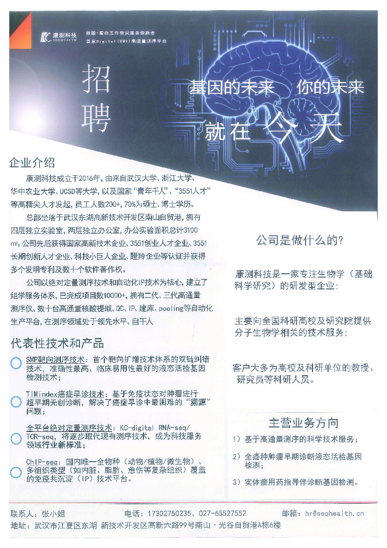
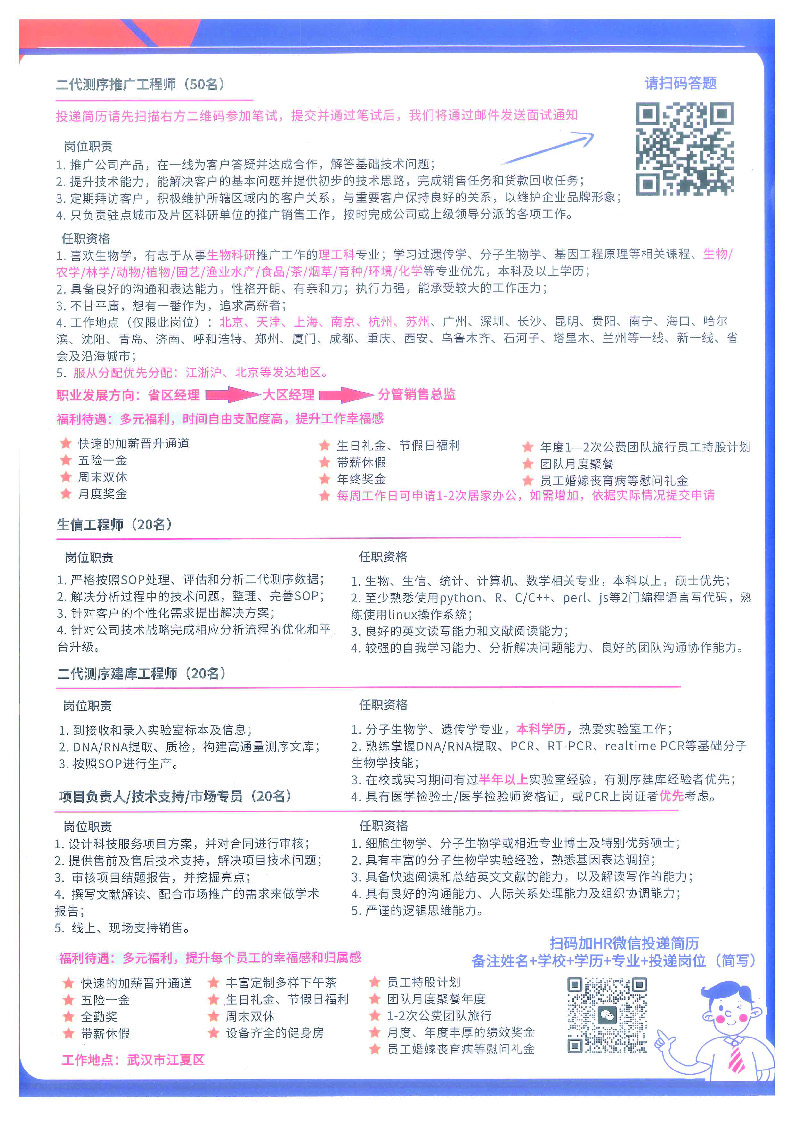
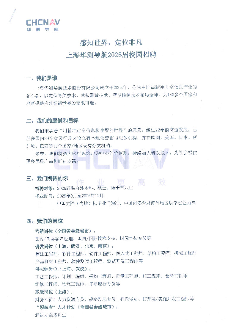
校招启航|2026届校园招聘全面启动!

   发布时间:2025-10-20         浏览次数:

4BA09

3D82E

45C1C

3588B

29A56

38F90

44FBF